自媒体 >
  • 设为首页|收藏本站
  • 门户网站,欢迎光临市县领导决策网,随时随地了解国家,社会最新资讯!
市县领导决策网

中国数字科技研究中心主管

中治沄球新媒体文化主办

  • 网站首页
  • 资讯/财经
  • 市县风采
  • 法治/舆情
  • 普法/科教
  • 生态/环保
  • 文旅/健康
  • 乡村振兴
  • 能源/调研
  • 民生/食品
  • 城乡发展
  • 市县特产
  • 视频/娱乐
  • 一带一路
  • 港澳台
    安徽 北京 重庆 福建 甘肃 贵州 广东 广西 海南 河北 河南 湖北 湖南 黑龙江 江苏 江西 吉林 辽宁 内蒙古 宁夏 青海 山东 山西 陕西 上海 四川 天津 新疆 云南 浙江

普法/科教

更多分类

当前位置:首页 > 普法/科教
普法/科教

拒绝服兵役,南丰县人民政府对张某某实施联合惩戒

更新时间:2024-10-31 16:29:01   浏览量:

分享到微信

中治凤凰在线网报道
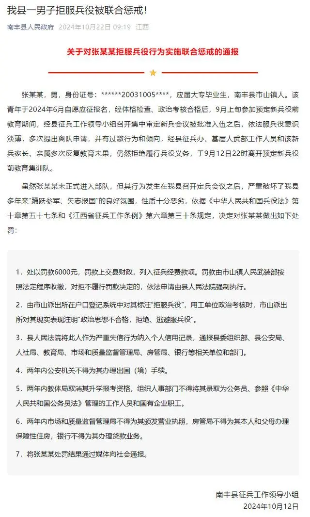
10月22日,江西南丰县人民政府发布通报,对拒服兵役的张某某实施联合惩戒。

拒绝服兵役,南丰县人民政府对张某某实施联合惩戒(图1) 

中治凤凰在线网报道|事件回顾

 

2024年6月,张某某自愿应征报名,经过严格的体格检查和政治考核,9月上旬被批准入伍。然而,在新兵役前教育期间,他却多次提出离队申请,甚至出现过激行为。尽管南丰县征兵办、基层人武部工作人员及家长、亲属多次教育,张某某仍然拒绝履行兵役义务,于9月12日离开预定新兵役前教育集训队。

 

中治凤凰在线网报道|联合惩戒的依据与意义

 

南丰县人民政府依据《中华人民共和国兵役法》第十章第五十七条和《江西省征兵工作条例》第六章第三十条规定,对张某某实施联合惩戒。此举旨在维护国家法律法规的严肃性,警示广大青年要树立正确的国防观念,履行兵役义务。

 

中治凤凰在线网报道|事件背后的反思

 

1. 爱国主义教育的缺失

 

在和平年代,部分青年对国家安全和国防建设的重要性认识不足,导致国防观念淡薄。此次事件提醒我们,要加强爱国主义教育,培养青年一代的国防意识,让他们明白保家卫国是每个公民的责任。

 

2. 社会价值观的多元化

 

随着社会的发展,价值观日益多元化。一些青年过于追求个人利益,忽视了国家利益和社会责任。这种现象值得警惕,我们要引导青年树立正确的人生观、价值观,把个人发展与国家繁荣昌盛紧密联系起来。

 

3. 法律法规的约束力

 

我国《兵役法》明确规定,公民有服兵役的义务。然而,在现实生活中,仍有个别青年逃避兵役。此次事件表明,政府要加大对法律法规的宣传力度,强化法律法规的约束力,让青年认识到拒服兵役的严重后果。

 

中治凤凰在线网报道|联合惩戒的启示

 

1. 强化征兵工作纪律

 

征兵工作是国家赋予各级政府的重要任务,要严明纪律,确保征兵工作的顺利进行。对违反征兵纪律的行为,要严肃查处,维护征兵工作的严肃性和权威性。

 

2. 完善征兵政策

 

在征兵过程中,要关注青年的心理和需求,完善相关政策,使青年在服役期间能够得到充分保障。同时,加大对退役军人的安置力度,让青年看到参军的光明前景。

 

3. 建立多元化激励机制

 

鼓励青年参军,不仅要依靠法律法规的约束,还要建立多元化的激励机制。如:提高军人待遇,设立军人荣誉制度,为军人及家属提供优惠政策等。

 

中治凤凰在线网报道|结语

 

南丰县人民政府对张某某拒服兵役行为的联合惩戒,给我们带来了深刻的启示。在新时代背景下,我们要加强爱国主义教育,引导青年树立正确的价值观,强化法律法规的约束力,确保国家安全和国防建设不受影响。同时,我们要关注青年的需求和心声,完善征兵政策,让更多青年投身国防事业,为国家的繁荣昌盛贡献力量。

(中治凤凰在线网报道,部分素材源自网络,如有侵权,请联系删除)


  更新时间:2024-10-31 16:29:01  【打印此页】  【关闭】
上一篇 : 救护车送错医院致人死亡:责任的边界与深思 下一篇:谁敢在网络上侮辱我们的英烈?法律严惩不贷!
  • 关于我们
  • 网站介绍
  • 版权声明
  • 人员
  • 联系我们
 中治沄球(北京)新媒体文化有限公司 版权所有,未经书面授权禁止使用
备案编号:京ICP备2024102329号-2 | 公网安备11040202520022号
增值电信业务经营许可证 编号:京B2-20251658 | 广播电视节目制作经营许可证 编号:(京)字第31499号
主办:中治沄球(北京)新媒体文化有限公司 |
  • 15313286889 400-1191-838
  • 二维码
  • 点击咨询