自媒体 >
  • 设为首页|收藏本站
  • 门户网站,欢迎光临市县领导决策网,随时随地了解国家,社会最新资讯!
市县领导决策网

中国数字科技研究中心主管

中治沄球新媒体文化主办

  • 网站首页
  • 资讯/财经
  • 市县风采
  • 法治/舆情
  • 普法/科教
  • 生态/环保
  • 文旅/健康
  • 乡村振兴
  • 能源/调研
  • 民生/食品
  • 城乡发展
  • 市县特产
  • 视频/娱乐
  • 一带一路
  • 港澳台
    安徽 北京 重庆 福建 甘肃 贵州 广东 广西 海南 河北 河南 湖北 湖南 黑龙江 江苏 江西 吉林 辽宁 内蒙古 宁夏 青海 山东 山西 陕西 上海 四川 天津 新疆 云南 浙江

普法/科教

更多分类

当前位置:首页 > 普法/科教
普法/科教

  • 面对举报,胖东来选择这样做,才知道它这么火的原因

    面对举报,胖东来选择这样做,才知道它这么火的原因

    2024-08-27

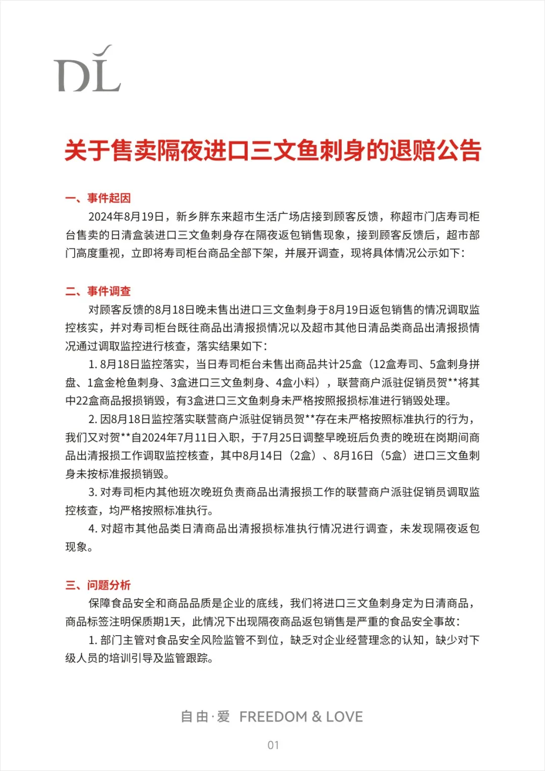
    中治凤凰在线报道 近期胖东来超市被顾客举报,门店内寿司柜台存在售卖隔夜三文鱼返包销售的情况。胖东来管理方迅速响应,查清事情属实后,寿司柜台内商品全部下架,相关责任人做降级或免职处理,对举报顾客奖...

  • 紧急!疫情或将卷土重来?

    紧急!疫情或将卷土重来?

    2024-08-27

    中治凤凰在线报道 8月26日消息,目前全球多个国家都在遭受西尼罗河病毒疫情的侵袭,包括以色列、美国、西班牙等多个国家,已造成以色列至少62人的死亡。

  • 医保涨价引争议,百姓诉求待回应

    医保涨价引争议,百姓诉求待回应

    2024-08-27

    中治凤凰在线报道医保问题一直备受关注。不知大家是否留意过,医保费用近年来不断上涨。今年,医保价格再次上扬,从去年的 380 元涨至 409 元。回想 2014 年,医保还仅需 20 元,短短十年,竟翻...

  • 房屋养老金:老旧房屋的 “救命钱”

    房屋养老金:老旧房屋的 “救命钱”

    2024-08-27

    中治凤凰在线报道 近日,住建部副部长董建国的一席话,让 “房屋养老金” 迅速成为热门词汇。据悉,住建部正在积极研究建立房屋体检、房屋养老金、房屋保险这三项重要制度,就仿佛是为房子购置了一份特殊的...

  • “深海一号” 二期工程重大突破

    “深海一号” 二期工程重大突破

    2024-08-27

    中治凤凰在线报道 2024 年 8 月 26 日,中国海油传来重大喜讯。在海南岛东南海域,我国海上压力最高的天然气开发井 “深海一号” 二期工程 A12 井放喷作业取得圆满成功,测试产量超出预期...

  • 广东强降雨来袭,8 万余人提前转移保安全

    广东强降雨来袭,8 万余人提前转移保安全

    2024-08-23

    中治凤凰在线报道 近日,中治凤凰在线报道聚焦广东地区强降雨情况。广东地区遭遇强降雨天气,为保障人民群众生命财产安全,全省上下积极行动。

  • 中秋国庆放假通知,调休制度再惹争议

    中秋国庆放假通知,调休制度再惹争议

    2024-08-23

    中治凤凰在线报道 马上就要到中秋和国庆了,不少打工人、上班族都盼望着能用这两个假期好好休息一下,和家人团聚或者出门散心。但当放假通知发下来后,大家纷纷傻眼:这调休制度也太离谱了!中秋实际只放1天...

  • 老牌药企频频爆出贴牌产品,金字招牌还能用到几时?

    老牌药企频频爆出贴牌产品,金字招牌还能用到几时?

    2024-08-23

    中治凤凰在线报道 在提到“仁和”“葵花”“修正”这些牌子,是不是耳熟能详?这些都是国人心中的“金字招牌”,作为国产老牌药企,这些品牌天然就能收获一票大众的好感度。然而,贴牌产品的爆出,却让消费者和品...

  • 首页
  • 上一页
  • 81
  • 82
  • 83
  • 84
  • 85
  • 下一页
  • 末页
  • 关于我们
  • 网站介绍
  • 版权声明
  • 人员
  • 联系我们
 中治沄球(北京)新媒体文化有限公司 版权所有,未经书面授权禁止使用
备案编号:京ICP备2024102329号-2 | 公网安备11040202520022号
增值电信业务经营许可证 编号:京B2-20251658 | 广播电视节目制作经营许可证 编号:(京)字第31499号
主办:中治沄球(北京)新媒体文化有限公司 |
  • 15313286889 400-1191-838
  • 二维码
  • 点击咨询